VSport - 体育胜利因您更精彩
欢迎您访问本网站!
搜索
集团首页
首页
关于我们
VSport体育简介
组织机构
现任领导
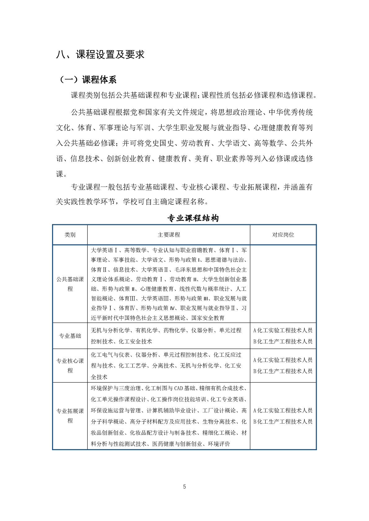
专业建设
专业介绍
人才培养方案
教材申报
实训基地
基地概况
设备环境
实训项目
常用手册
管理制度
技能考证
继续教育
继续教育
技能培训
人才招聘
招生信息
就业信息
创新创业
员工风采
党建群团
党建工作
团学活动
人文关怀
实验室安全与管理
实验室安全要闻
安全管理制度汇编
一站式员工社区服务
首页
>
专业建设
>
人才培养方案
2024级 应用化工技术专业人才培养方案
日期:2025-05-23 来源:VSport体育 浏览量:
172
操作>>
上一篇:
没有了
下一篇:
2021级 药品经营与管理人才培养方案(提前、普招)
返回首页
关闭页面